支持Web Mail的SMTP邮件服务器
一 实验内容
- 作为 Web 服务器,接收浏览器的 TCP 连接请求, 接收 HTTP 命令和邮件数据,将邮件保存在文件中;
- 作为SMTP 客户端,建立到实际邮件服务器的TCP 连接,发送 SMTP 命令,将保存的邮件发送给实际邮件服 务器;
- 提供发件人和收件人 Email 地址格式检查功能,例 如 下 列 邮 件 地 址 是 错 误 的 : chengli , chengli@ , bupt.edu.cn, … .
- 提供邮件差错报告,要求处理两种差错:收件人不 存在、邮件超过规定长度,将差错报告转发给发件人;
- 支持一封邮件多个接收者,要求接收者属于不同的 域 (如 bupt.edu.cn、163.com、qq.com, … ) ;
- 在命令行窗口显示通信的主要过程,包括:通信对 端的 IP 地址和端口号;发送的消息 (或状态码) 、接收的 消息 (或状态码) 、
- 可选功能:支持 SSL 安全连接。
一、实验内容和实验环境描述
1.实验任务
1 ) 作为 Web 服务器,接收浏览器的 TCP 连接请求,接收 HTTP 命令和邮 件数据,将邮件保存在文件中;
- 作为 SMTP 客户端,建立到实际邮件服务器的 TCP 连接,发送 SMTP 命令,将保存的邮件发送给实际邮件服务器;
- 提供发件人和收件人 Email 地址格式检查功能,例如下列邮件地址是错 误的:chengli ,chengli@ ,bupt.edu.cn , … .
- 提供邮件差错报告,要求处理两种差错:收件人不存在、邮件超过规定 长度,将差错报告转发给发件人;
- 支持一封邮件多个接收者,要求接收者属于不同的域 (如 bupt.edu.cn、 163.com、qq.com, … ) ;
- 在命令行窗口显示通信的主要过程,包括:通信对端的 IP 地址和端口号; 发送的消息 (或状态码) 、接收的消息 (或状态码) 、
- 可选功能:支持 SSL 安全连接。
2.实验内容
实验任务是编写一个邮件服务器程序,使用 SocketAPI 进行开发。该程序 需要作为 Web 服务器接收来自浏览器的TCP 连接请求,接收 HTTP 命令和邮 件数据,并将邮件保存在文件中。同时,作为 SMTP 客户端,它还需要建立到 实际邮件服务器的 TCP 连接,发送 SMTP 命令,将保存的邮件代理转发给实际 邮件服务器。
该实验的主要功能模块包括:
Web 服务器代理模块:接收浏览器的 TCP 连接请求,解析 HTTP 命令和邮 件数据,并将邮件保存在文件中。在保存邮件数据后,充当SMTP 客户端的角 色,使用SMTP 命令将保存的邮件数据转发到实际邮件服务器。
SMTP 客户端模块:建立到实际邮件服务器的 TCP 连接,发送 SMTP 命令,
将保存的邮件发送给实际邮件服务器。
地址格式检查模块:对发件人和收件人的 Email 地址进行格式检查,确保地 址的正确性。
差错处理模块:根据实际邮件服务器的响应码,处理差错情况
多接收者支持模块:支持一封邮件有多个接收者,且这些接收者属于不同的 域。
通信显示模块:在命令行窗口显示通信的主要过程,包括通信对端的 IP 地 址和端口号,发送的消息 (或状态码) 、接收的消息 (或状态码) 。
3.实验环境
操作系统:Windows
编程语言和库:C++和 Python ,需要安装相应的编译器和 Python 解 释 器 。 并 且 需 要 安 装 所 需 的 第 三 方 库 , 可 以 使 用 pip install -r requirements.txt 命令安装。
网络通信:程序需要与服务器进行 TCP/IP 通信,确保网络连接正常, 并且可以访问目标服务器。
网络信息获取:程序需要获取本地网络信息,确保能够正常获取网卡 和 IP 地址。
线程支持:程序使用了多线程,确保操作系统支持多线程并设置合适 的线程数。
二、软件设计
1.数据结构
C++ 代码中主要有以下结构体/类:
enum class TcpStatus
这个枚举类定义了TCP 连接的所有状态,其含有如下成员。 OK = 0x00,
Closed = 0x01,
WsaStartupFailed = 0xFE,
GetAddrInfoFailed = 0xFD,
SocketFailed = 0xFB,
ConnServerFailed = 0xF7,
RecvFailed = 0xEF,
SendFailed = 0xDF,
ShutdownFailed = 0xBF,
UnknownError = 0xFF,
class ClientTcp
这个类对 Winsock 2 提供的 socket 接口进行封装,用于进行客户端的 TCP 连接。其含有如下成员变量。
WSADATAwsaData;
SOCKET ConnectSocket;
struct addrinfo* result, * ptr, hints;
int iResult;
char* recvbuf;
size_t buflen;
std::function<void(const char*)> log;
TcpStatus status;
std::string status_info;
其中,wsaData ,ConnectSocket ,result ,ptr,hints 用于 socket 的构造, iResult 存储 socket 相关函数的返回值,recvbuf 作为接收 socket 数据的缓冲区, buflen 定义了动态分配缓冲区的长度,log 用于出错时回调输出信息,status , status_info 用于向上层提供状态信息。
enum class SmtpReplyCode
这个枚举类定义了SMTP 所有可能的状态码。其含有如下成员。
CmdSyntaxErr = 500,
ParamSyntaxErr = 501,
CmdNotImpl = 502,
BadCmdSeq = 503,
ParamNotImpl = 504,
SysStatus = 211,
HelpMsg = 214,
ServiceReady = 220,
ServiceClosing = 221,
ServiceUnavailable = 421,
Completed = 250,
Forward = 251,
UnverifiedAccept = 252,
UnableAccommodateParam = 455,
MailParamNotImpl = 555,
TransientMailboxUnavailable = 450,
PermanentMailboxUnavailable = 550,
ProcessingErr = 451,
UserNotLocal = 452,
InsufficientSysStorage = 452,
ExceededStorageAllocation = 552,
MailboxNotAllowed = 553,
StartingMailInput = 354,
TransactionFailed = 554,
class BasicSmtp
这个类实现了基础的SMTP 客户端功能。其含有如下成员变量。 ClientTcp* tcp_conn;
SmtpStatus status;
SmtpReplyCode reply_code;
std::string reply_msg;
std::function<void(const char*)> log = NULL;
std::string info;
其 中 ,tcp_conn 用于 TCP 连接 ,status 记录 当前 SMTP 连接状态 , reply_code 与 reply_msg 记录服务器传回的消息,log 回调函数用于日志记录, info 用于与上层模块通信。
Python 代码中主要有以下类:
HttpRequestPacket
用于解析与储存收到的 HTTP 报文。其含有如下成员变量。
req_line:请求行
method:HTTP 方法
req_uri:HTTP 请求地址
version:HTTP 版本号
req_header:请求标头
headers:解析的标头字典
host:主机地址
req_data:请求数据
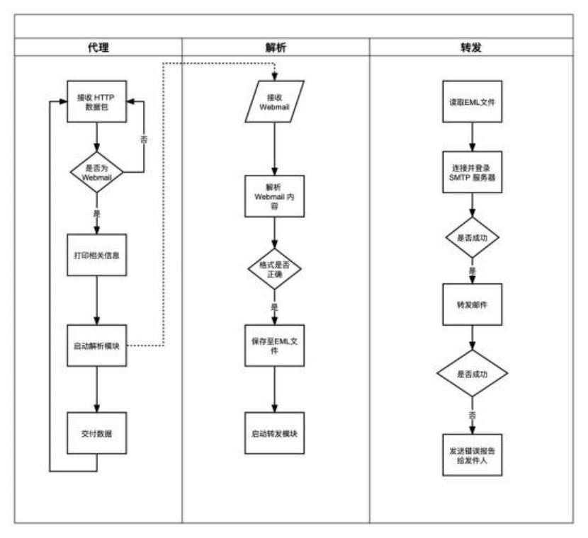
2.模块结构
如下图

3.算法流程
如上图
4. 主要功能模块的实现要点
4.1 代理
接收 HTTP 传入请求。对于 HTTP 连接,需要正确转发至目的地。对于 HTTPS 连接,需要为其建立专门的 TCP 连接。检测到疑似为 Webmail 的数据 包 (开头为 “POST http://mail.qq.com/cgi-bin/compose_send“) 时,需要启动 后续模块的进程。
4.2 解析包
需要对传入的数据包进行解析,得到 Webmail 发送的邮件信息。检查是否 有 关 键 字 段 缺 失 ( 发 件 人 “sendmailname” , 收 件 人 “To” , 邮 件 正 文 “content__html”) 。若检查无误,则写入文件,启动后续模块的进程。
4.3 转发邮件
4.3.1 BasicSmtp 库的 TCP 客户端服务
该模块实现了一个基本的 TCP 发送客户端,用于转发电子邮件。以下是每 个功能模块的实现要点的总结:
构造函数和析构函数:
构造函数初始化了函数 MailProxy::ClientTcp::ClientTcp。初始化构造一个缓 冲区用来存放接收到的信息,同时又定义 log 变量用来存放错误信息。
析构函数中释放用来存放接受信息的缓冲区。
record_error()函数:
用来封装报错反馈功能,由于每个功能模块基本都有报错的可能,重复撰写 报错功能会占用大量空间,因此将其封装。
tcp_connect()函数:
TCP 协议链接函数,首先确保所有字段的初始值为 0 ,指定适用于 IPv4 或 IPv6 的地址,指定套接字类型为流式套接字 (TCP) ,指定使用TCP 协议。
解析服务器的地址和端口。将解析结果存储在指针中,并返回结果代码,循 环遍历解析结果。
使用socket 函数根据解析结果创建一个套接字。根据 ptr 指针中的地址族、 套接字类型和协议,创建一个用于连接服务器的套接字。
与服务器建立连接。
连接成功,跳出循环,完成 TCP 连接的建立。
tcp_send()函数:
向服务器发送数据。
关闭连接套接字,释放与服务器的 TCP 连接。
将连接套接字设置为无效的套接字,清理使用 Windows 套接字库的资源。 如果发送失败,会记录错误信息,并进行连接和资源的清理操作。
tcp_receive()函数:
从服务器接收数据
将接收到的数据放入缓冲区。
如果接收失败,会记录错误信息,并进行连接和资源的清理操作。
tcp_shutdown()函数:
检查 ConnectSocket 是否为有效的套接字。如果是有效的套接字,表示存 在一个与服务器建立的 TCP 连接,此函数用于判断是否存在连接并对其进行关 闭。
关闭连接。
如果关闭失败,会记录错误信息,并进行连接和资源的清理操作。
get_received()函数:
读取 received 的取指中存储的内容。
get_status()函数:
读取status 的取指中存储的内容。
get_status_info()函数:
读取 status_info 的取指中存储的内容。
4.3.2 BasicSmtp 库的 SMTP 客户端服务
实现了一个基本的 SMTP 客户端,用于发送电子邮件。以下是每个功能模 块的实现要点的总结:
构造函数和析构函数:
构造函数初始化了一个 MailProxy::ClientTcp 对象,并设置了一个 Lambda 函数作为参数,用于处理 TCP 连接的日志输出。
析构函数发送 QUIT 命令给 SMTP 服务器,接收响应并关闭 TCP 连接
smtp_login()函数:
使用给定的服务器地址、用户名和密码进行 SMTP 登录。
向 SMTP 服务器发送 EHLO 命令以建立与服务器的连接。
发送 AUTH LOGIN 命令以进行身份验证。
将用户名和密码以 base64 编码形式发送给服务器。
检查每个步骤的响应码和响应消息,根据情况设置 SMTP 状态。
smtp_send()函数:
发送电子邮件。
发送 MAIL FROM 命令以设置发件人。
发送 RCPT TO 命令以设置收件人 (包括 To、Cc 和 Bcc) 。 发送 DATA 命令以指示开始发送邮件内容。
构建邮件的头部和正文,并将其以字符串形式发送给服务器。 检查每个步骤的响应码和响应消息,根据情况设置 SMTP 状态。
smtp_send_raw()函数:
发送原始的电子邮件数据。
发送 MAIL FROM 命令以设置发件人。
发送 RCPT TO 命令以设置收件人。
发送 DATA 命令以指示开始发送邮件内容。
将原始数据以字符串形式发送给服务器。
检查每个步骤的响应码和响应消息,根据情况设置 SMTP 状态。
check_tcp()函数:
检查 TCP 连接状态,用于确定 TCP 连接是否正常。
如果连接状态不是 OK ,设置 SMTP 状态为 TcpErr,表明TCP 连接失败, 并返回 false ,否则返回 true。
check()函数:
在检查 TCP 连接状态的基础上,提取 SMTP 响应的响应码和响应消息,并 根据响应码判断 SMTP 状态,用于确定SMTP 是否正常。如果响应码以 4 或 5 开头,设置 SMTP 状态为 SmtpErr 并返回 false ,否则返回 true。
4.3.3 post 主程序
实现整个邮件发送流程,包括登录、构建邮件、发送和检查响应等。以下是 每个功能模块实现流程的总结:
构建邮件对象: 提取原始文件内容,构建邮件信息,把发件人、收件人、抄 送、密送、邮件标题和正文等信息作为参数,并根据这些信息创建一个包含邮件 头和内容的字符串。
编码登录名和授权码:调用 base64_encode 编码登录名和授权码,使用动 态分配的字符数存放登录名和授权码的 Base64 编码
SMTP 登录操作: 调用smtp_login 函数用于进行 SMTP 服务器的登录操作。 它接受 SMTP 服务器地址、用户名和密码作为参数,并通过建立 TCP 连接和 发送登录命令来完成登录过程。
发送邮件: 调用 smtp_send_raw 函数用于邮件发送。它接受邮件内容和 SMTP 服务器实例作为参数,并通过与服务器的交互来发送邮件。发送过程包 括发送邮件数据、处理服务器响应以及检查发送状态等步骤。
检查响应并处理:通过检查服务器的响应,并根据不同的响应状态进行相应 的处理。如果状态为 SmtpErr,输出 SMTP 错误码和错误信息,并发送反馈。 如果状态为 TcpErr ,输出 TCP 服务错误并退出程序。如果状态正常,输出成 功消息表示邮件发布成功。
三、实验结果演示及分析
1.功能测试
代理服务器端查看主机 IP 地址

用户端使用网络代理

代理服务器端开启代理服务器

代理服务器端打开 wireshark 抓包

用户端发送文件
发送文件成功,并实现转发功能

代理服务器端可以看到邮件已经发送成功

代理服务器端查看抓包,查找 HTTP 协议,可以看见发送邮件的内容。

代理服务器端查看抓包,查找 SMTP 协议,可以看见发送邮件的通信流程。

2. 差错处理
2.1TCP 差错处理
在 TCP 层的连接和发送中,主要由 record_error()函数封装报错内容。
record_error()函数接收参数分别用来保存错误状态、错误信息、错误代码, 并将错误信息记录到日志中。同时将错误信息记录格式化后储存,并作为参数传
递给 log ,以记录错误信息到日志中,便于在后续进行输出。
差错内容:
Winsock 初始化失败:WsaStartupFailed ,若在构造函数时网络编程接口 初始化失败报此内容。
getaddrinfo 失败: GetAddrInfoFailed ,若在解析服务器的地址和端口时 失败报此内容。
Socket 初始化失败:SocketFailed ,若在建立接收解析服务器数据的内存 空间时失败报此内容。
发送数据失败:SendFailed ,在发送 TCP 协议文件时出现问题报此内容。 接收数据失败:RecvFailed ,在接收 TCP 协议文件时出现问题报此内容。 关闭连接失败:ShutdownFailed ,在关闭 TCP 连接时出现问题报此内容。 未知错误:UnknownError 在流程中出现其他未知错误时报此内容。
2.2 SMTP 差错处理
在 SMTP 应用层,SMTP 差错处理的检查函数主要是 check_tcp()和 check()。 实现根据服务器的响应判断是否出现 TCP 错误或 SMTP 错误,并根据情况设置 相应的状态。这样可以根据 SMTP 状态来执行相应的处理逻辑,如输出错误信 息或成功消息。
针对邮件检验主要是 check_email_addr()函数,对基本的邮件地址验证, 以确保在发送邮件或处理邮件时使用的地址是有效的和合法的
check_tcp() 函 数 : 用 于 检 查 TCP 连 接 的 状 态 , 如 果 连 接 状 态 不 是 TcpStatus::OK ,则将 SMTP 状态设置为 SmtpStatus::TcpErr 并返回 false。
check()函数:首先通过 tcp_conn->get_received()获取服务器的响应消息。 然后从响应消息中截取出响应码 code 和响应信息 reply_msg 。将响应码转换为 枚举类型,并将其赋值给 reply_code 成员变量。接下来,根据响应码的第一位 数字判断 SMTP 状态。如果是以 4 或 5 开头的响应码,认为是 SMTP 错误,将 SMTP 状态设置为 SmtpErr 并返回false 。否则,将 SMTP 状态设置为 OK。
check_email_addr()函数:检查给定的邮件地址是否符合标准的电子邮件地 址格式。通过使用正则表达式来验证邮件地址是否满足特定的模式。该正则表达 式模式包含了电子邮件地址的各个部分,如用户名部分、域名部分等。它对地址 的格式进行了详细的验证,包括以下几个方面:
用户名部分可以包含字母、数字以及一些特定的符号,如点号、加号、减号、 下划线等。
域名部分可以是一个 IP 地址,形如 [x.x.x.x] ,也可以是一个域名,形如 example.com。
域名部分至少包含两个组成部分,如 example.com,而不是仅有一个部分, 如 example。
2.3 解析包差错处理
对于格式不正确的包 (例如qq 邮箱保存至草稿箱的数据包) ,停止后续操 作并输出相关信息。
2. 和课堂上学习的 HTTP协议和SMTP 协议相比, 自制程序的不同之处
HTTP 和 SMTP 协议是互联网中常用的协议,用于在网络中传输数据。它 们是通用协议,可以用来传输 Web 页面、 电子邮件等多种数据。而我们自制程 序只是针对特定邮件进行捕捉并转发成 SMTP 协议文件,对于其他 http 文件仅 进行中转功能。
在学习中,HTTP 和SMTP 协议是已经定义好的协议,有标准规范和实现。 而自制程序并没有封装好,需要定义自己的数据格式、错误捕捉等内容,只能在 tcp 基础上自己进行实现。
HTTP 和 SMTP 协议是复杂的协议,涉及多个不同的请求和响应类型、头 部字段、状态码等细节。我们的程序根据索要实现的功能需求进行了简化。
总之,学习 HTTP 和 SMTP 协议是了解和理解互联网通信的基本原理,而 自制程序则需要根据具体需求设计和实现自己的通信逻辑和协议。
3. 和实际的 Webmail 及 SMTP 服务器相比,程序的优点和不足
优点:
1 ) 我们的程序面向邮件转发而开发,对邮件的接收和转发有详细的过程记 录。可以快速发现出现问题的地方,并且保证了一定的安全性。
- 程序可以根据需求进行快速调节。可以根据想要使用进行转发的邮箱进 行更改,快速实现邮件转发功能,避免第三方软件介入,提高了便利性。
- 我们的程序可以随时根据需要进行功能扩展,通过各种语言对功能进行 添加。
不足之处:
1 ) SMTP 服务和 HTTP 服务具有一定的复杂性。自制程序可能难以达到与
专业产品相同的复杂程度和稳定性。
- SMTP 服务器和 Webmail 应用通常大量的身份验证、加密传输等安全措 施。 自制程序的安全性能相对匮乏,容易被攻击。
- 实际的 Webmail 和 SMTP 服务器经过广泛测试和兼容性验证,能够在 不同的操作系统和浏览器上正常运行。我们的程序有一定的兼容性问题,在新平 台上运行时还要适当提前进行配置。
总体而言,我们的程序具有定制性和灵活性等优点,但在复杂性、安全性和 可用性方面还存在一些挑战。
四、实验总结和心得体会
1. 实际上机调试时间
TCP 实现部分:4h
SMTP 实现部分:4h
接受文件实现部分:6h
接口对接整体调试:5h
不同平台调试:4h
总用时:23h
2. 编程工具方面遇到的问题
1 ) 运行 CMAKE 的工具:想运用 CMAKE 用于管理软件项目的构建过程, 后来发现 Developer PowerShell 提供了一个强大的命令行界面,可以很好实现 CMAKE 相关的任务和操作。它使得配置、构建和调试 CMake 项目变得更加方 柏霓,很好的满足了我们的需求
- 在最后代码汇总是使用的是 mac 系统,并且配置了一些代码库环境。后 续在其他电脑编译运行时需要重新配置环境。并根据 Windows 系统进行调整如 更改 Unicode 编码格式。
3. 编程语言方面遇到的问题
- C++的 list 容器使用:list 是与数组或向量等其他容器类型有所不同。 一开始缺少对链表结构的认识,对于迭代器的使用不够熟练,通过文档阅读和时
间逐渐了解。
- 理解 lamba 函数:对 Lambda 函数的参数传递机制不清楚,不知道如 何传递参数给 Lambda 函数或在 Lambda 函数中使用外部参数。通过阅读使用 Lambda 函数的实际示例和代码片段,以便在实际应用中看到它们的用途和优势。
4.协议方面遇到的问题
1 ) SMTP 的标准和规范理解:SMTP 的标准文档使用了大量的技术术语和 符号,理解和记忆这些术语需要一定的时间和实践。并且文档详细描述了协议的 各个方面,包括协议的命令、响应、消息格式、状态码等。描述过于细节,一开 始难以找到关键信息。
5. 通过本次试验,你认为 HTTP 协议和SMTP 协议有哪些不足?有何改进思路?
5.1 不足
- 1.1 HTTP 不足
明文传输:HTTP 协议默认使用明文传输,容易被窃听和篡改,缺乏安全性。 无状态性:HTTP 协议是无状态的,服务器无法保留客户端的状态信息。
安全性问题:HTTP 协议本身没有内置的身份验证和授权机制,容易受到中 间人攻击和伪造请求。
- 1.2 SMTP 不足
明文传输:SMTP 协议默认使用明文传输,邮件内容和身份信息容易被窃听 和篡改。
垃圾邮件问题:SMTP 协议没有内置的垃圾邮件过滤机制,容易受到垃圾邮 件的滥用。
可信度和可靠性问题:SMTP 协议的可信度和可靠性较低,邮件可能会丢失、 延迟或被拒绝。
缺乏身份验证:SMTP 协议没有强制的身份验证机制,允许匿名发送邮件。
5.2 改进思路
5.2.1 HTTP 改进
针对明文传输问题:使用传输层安全性协议 (TLS) 来加密通信,利用对称 加密,客户端和服务器协商一个共享的对称密钥,该对称密钥用于加密和解密数 据。结合非加密服务器持有私钥,用于解密客户端发来的对称密钥,而客户端持 有服务器的公钥,用于加密对称密钥和加密通信内容。 比如现在广泛使用的 HTTPS 协议。
针对无状态性问题:可以引入会话管理机制,如引入会话标识符来跟踪客户 端状态,减轻服务器负担。 比如服务器在客户端首次请求时创建一个唯一的 Session 标识符,并将该标识符发送给客户端,通常通过 Cookie 进行存储。客 户端在后续的请求中会携带该 Session 标识符,服务器根据标识符查找对应的会 话信息,恢复客户端的状态。
针对安全性问题:可以引入更强大的身份验证和授权机制,如使用令牌、数 字签名等来确保请求的合法性和安全性。比如在与服务器建立 TLS 连接时,验 证服务器提供的数字证书的有效性和合法性,进行身份认证。
5.2.2 SMTP 改进
针对明文传输问题:可以通过使用加密算法来保护数据的机密性和完整性, 如 SMTP over SSL/TLS (SMTPS) 等命令来保护通信的安全性。可以在建立 SMTP 连接之后,通过 SSL/TLS 协议与服务器进行握手,建立安全的加密通道。
针对垃圾邮件问题:可以引入更强大的反垃圾邮件技术,如使用黑名单、白 名单、内容过滤等来过滤和拦截垃圾邮件。
针对可信度和可靠性问题:可以引入更可靠的投递和排队机制,如使用消息 队列或可靠的SMTP 代理来提高邮件的传递率和可靠性。
针对缺乏身份验证问题:可以引入强制的身份验证机制,如使用 SMTP 认 证或 DKIM 等技术来验证发件人的身份。
6. 实验总结
这个实验加深了我对网络通信和协议的理解,提高了我的编程和软件设计能
力,培养了我解决问题和进行项目开发的能力,增强团队协作能力,和队友间建 立了深厚的友谊。
SOCKET 机制方面: 通过实现 TCP 连接和 SMTP 发送功能 ,我们对
SOCKET 机制有了更深入的理解。学会了如何建立和管理 TCP 连接,如何使用 SOCKET API 进行数据的发送和接收, 以及如何处理连接错误和异常情况。这 使我对网络通信的底层机制有了更全面的了解。
协议软件设计方面:在实现代理和 SMTP 发送功能的过程中,我们学会了 如何设计和实现协议软件。我们需要考虑协议的各个方面,包括命令和响应的格 式、状态管理、错误处理等,学会了将协议规范转化为可执行的代码,并进行测 试和调试,以确保软件的正确性和稳定性。
理论学习方面:通过这个实验,我们对网络通信和电子邮件协议的理论知识 有了更深入的了解。我们学习了 TCP/IP 协议栈的工作原理,了解了SMTP 协议 的基本原理和命令格式。这使我们能够更好地理解实验中涉及的概念和技术,并 能够将理论知识应用到实际项目中。
软件工程方面:在实现这个实验的过程中,我们锻炼了软件工程方面的能力, 学会了进行需求分析和设计,合理划分模块和函数,编写可读性和可维护性高的 代码,进行单元测试和集成测试,以及进行错误处理和异常处理。我相信这些软 件工程的技能对于未来发展将会发挥至关重要的作用。
团队协作方面:在团队中,我们需要进行频繁的沟通与协调,共享信息和进 展,解决问题和取得共识。每个成员负责实现特定的功能模块。我们确保彼此之 间的工作是互相协调和兼容的,并及时进行交流和整合,共同努力找到最佳的解 决方案。让我们进一步认识到团队协作的伟力,增强了团队协作能力。




